徐工XCA220H汽车吊性能参数吊臂计算吊车工况表

品牌:徐工
型号:XCA220H
吨位:220吨
工况:主臂
| 配重 | 72t | 72t | 72t | 72t | 72t |
| 主臂 | 13.3 | 17.8 | 17.8 | 17.8 | 22 |
| 组合 | 000000 | 000001 | 001000 | 010000 | 000002 |
| 3 | 145 | 69.5 | 141.3 | 141.3 | 51 |
| 3.5 | 144.9 | 65.8 | 139.3 | 138.7 | 47.7 |
| 4 | 138.7 | 62.1 | 133.7 | 132.8 | 44.6 |
| 4.5 | 128.9 | 59 | 124.6 | 123.8 | 42.3 |
| 5 | 120.9 | 56.2 | 118.8 | 116.4 | 40 |
查看全部
工况:副臂
| 配重/t | 72 | 72 | 72 | 72 | 72 |
| 主臂 | 58.3 | 58.3 | 62.8 | 62.8 | 67.3 |
| 副臂 | 12 | 12 | 12 | 12 | 12 |
| 副臂角度 | 0° | 0° | 0° | 0° | 0° |
| 组合 | 112222 | 222211 | 122222 | 222221 | 222222 |
| 14 | 11.6 | 13.3 | 9.9 | 11.2 | |
| 16 | 11.1 | 13.2 | 9.9 | 10.8 | 9.4 |
| 18 | 10.2 | 13 | 9.7 | 10.4 | 9.2 |
查看全部
工况:超起副臂
| 配重/t | 72 | 72 | 72 | 72 | 72 |
| 主臂 | 58.3+8 | 58.3+8 | 62.8+8 | 62.8+8 | 67.3+8 |
| 副臂 | 24 | 24 | 24 | 24 | 24 |
| 副臂角度 | 0° | 0° | 0° | 0° | 0° |
| 组合 | 112222 | 222211 | 122222 | 222221 | 222222 |
| 16 | 4.2 | 4.7 | |||
| 18 | 4.2 | 4.6 | 3.9 | 4.2 | |
| 20 | 4.2 | 4.6 | 3.9 | 4.2 | 3.7 |
查看全部
外形尺寸

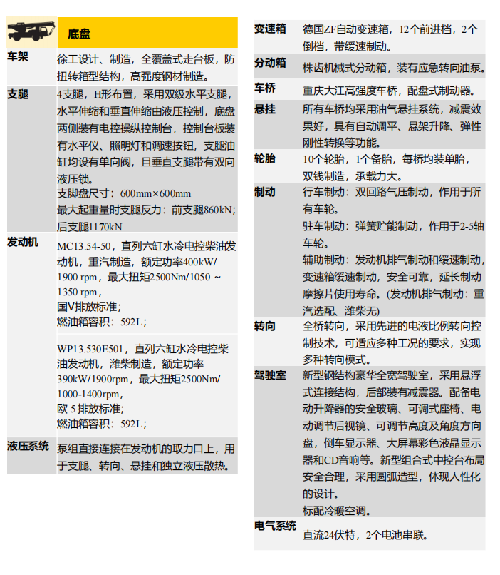
主要技术参数


臂架组合

平衡重


下载APP





